易基因:JEM(IF10.6):单细胞转录组测序(scRNA-seq)揭示过敏性肺部疾病的调控网络|项目文章

日期:25-10-10

近日,清华大学原磊博士等为第一作者、西湖大学董晨教授为通讯作者,在医学-免疫学顶级SCI期刊《Journal of Experimental Medicine》(J Exp Med)上发表题为“Ciliated cell–derived IL-17D restrains allergic asthma through controlling monocyte recruitment”的研究论文。研究主要探讨了纤毛细胞(ciliated cells)来源的IL-17D在过敏性哮喘中的作用。研究发现,IL-17D通过调控单核细胞(monocyte)招募,抑制过敏性炎症,揭示了纤毛细胞在肺部免疫反应中的重要保护作用。易基因科技提供的Smart-seq2(scRNA-seq)技术支撑在本研究中用于分析单细胞水平的基因表达,为理解IL-17D功能提供重要支持

标题:Ciliated cell–derived IL-17D restrains allergic asthma through controlling monocyte recruitment纤毛细胞来源的IL-17D通过调控单核细胞招募来抑制过敏性哮喘)

发表时间:2025-08-05

发表期刊:J Exp Med

影响因子:IF10.6/Q1

技术平台:Smart-seq2scRNA-seq)等(易基因金牌技术)

客户单位:清华大学、西湖大学

DOI:10.1084/jem.20242328

气道上皮在维持肺环境稳态中发挥着关键作用,其失调常常与包括哮喘在内的多种肺部疾病相关。哺乳动物的气道上皮中存在大量的纤毛细胞,且在清除吸入的颗粒物和病原体方面发挥着关键作用。本研究揭示了呼吸道中纤毛细胞(ciliated cells)通过组成性表达(constitutive expressionIL-17D(白细胞介素-17D),结合单核细胞表面受体CD93抑制经典单核细胞(classical monocytes, CL Mono)向肺部聚集,从而限制过敏性哮喘(allergic asthma)中的2型炎症(type 2 inflammation)。研究结合遗传学模型(如Il17dCd93基因敲除小鼠)、细胞转移实验和单细胞RNA测序(scRNA-seq),阐明了IL-17D/CD93轴通过下调单核细胞趋化因子受体CCR6表达,减少其向肺部的迁移及后续分化为致病性肺泡巨噬细胞(alveolar macrophages, AMs)的过程。本研究揭示了纤毛细胞和IL-17D在肺部免疫反应和哮喘中的保护性作用,未来可以进一步探索用于治疗相关疾病。

图形摘要

 

易小结

本研究为理解肺部免疫微环境的复杂调控网络提供了新的视角,这种系统性的理解有助于构建更全面的免疫调控网络模型,为研究其他慢性炎症性疾病提供参考。

研究利用易基因提供的Smart-seq2scRNA-seq)技术应用精准识别出在疾病发生发展中起关键作用的细胞类型和分子通路,为类似免疫调控研究提供了方法学范例,展示了在解析复杂组织微环境中的强大潜力。随着技术的不断发展和成本降低,单细胞测序有望在更多疾病领域得到广泛应用,从而推动医学研究从群体水平向个体细胞水平的转变,为个性化医疗提供更丰富的数据资源。

研究方法

动物模型:使用C57BL/6小鼠,包括Il17d-/-Cd93-/-Cd93fl/fl等基因敲除小鼠,以及Lyz2-CreCcr2RFP/RFP等小鼠,并实现IL-17D在纤毛细胞中的特异性敲除。

哮喘模型:屋尘螨(house dust mite, HDM)或曲霉菌(Aspergillus fumigatus, ASP)诱导的急/慢性过敏性哮喘模型,评估炎症细胞浸润、血清IgG1/IgE水平及肺组织病理。

RNA测序(Smart-seq2):WTCd93-/-单核细胞进行RNA测序(scRNA-seq),分析IL-17D调控的基因通路,发现CCR6等迁移相关基因下调。

流式细胞术:量化肺、血液、骨髓中的免疫细胞亚群(如CL MonoAMs、嗜酸性粒细胞)。

ELISA和免疫荧光实验:ELISA检测IL-17D蛋白水平,免疫荧光(immunofluorescence)定位IL-17D与β-IV微管蛋白(纤毛细胞标志物)共表达。

组织学分析:通过H&E染色评估肺部炎症程度。

混合骨髓移植实验:研究IL-17D/CD93轴对单核细胞迁移的影响,验证CD93的细胞自主性作用。

单核细胞转移实验:直接转移WTCd93-/-小鼠的单核细胞,观察其在肺部的招募情况。

 

结果图形

1IL-17D由肺部纤毛细胞组成性表达(基因持续表达模式)

通过生成Il17d报告小鼠(Dto-mato)和免疫荧光染色,研究者观察到IL-17D信号主要分布于气道上皮细胞中,且与纤毛细胞标志物β-IV微管蛋白共定位,而与Clara细胞标志物CC10无重叠。Foxj1+纤毛细胞中IL-17D mRNA和蛋白表达显著高于非纤毛细胞。人类scRNA-seq数据(GSE171524)进一步验证IL17D在纤毛细胞的保守性表达。这些结果表明,肺部IL-17D主要来源于纤毛细胞。

1:纤毛细胞是IL-17D的主要生产者。

A)上图:Il17d-tdTomato报告基因小鼠(Dtomato)的靶向策略。左下:肺组织免疫荧光染色及细支气管与肺泡空间的放大图像,tdTomato(红)、EPCAM(绿)、DAPI(蓝)。右下:细支气管(11个视野)和肺泡(12个视野)中tdTomato的平均荧光强度。

B)近端细支气管(a)、远端细支气管(b)和支气管肺泡导管连接处(c)的β-IV微管蛋白(红)、tdTomato(绿)与DAPI(蓝)共染色。

C)大气道中CC10(红)、tdTomato(绿)与DAPI(蓝)的共染色。

DB组数据中β-IV微管蛋白(红)与tdTomato(绿)的荧光强度直方图。左:B a中白色矩形区域的共定位分析;右:B c中白色矩形区域的共定位分析。

EFoxJ1tm1.1(cre/ERT2/GFP)小鼠气管分离的FOXJ1-EPCAM+细胞(红)与FOXJ1+EPCAM+细胞(蓝)中Il17d mRNA的实时定量PCR分析(每组8只小鼠RNA混合样本)。

FFoxJ1 tm1.1(cre/ERT2/GFP)小鼠气管上皮(EPCAM+)细胞内IL-17D表达水平(每组6只小鼠细胞裂解液混合样本)。

 

2IL-17D缺失加剧过敏性哮喘模型的2型炎症

HDM诱导的过敏性哮喘模型中,Il17d-/-小鼠表现出更严重的过敏反应,包括肺部和支气管肺泡灌洗液(BALF)中CD45+免疫细胞和嗜酸性粒细胞(eosinophils)的显著增加、血清中HDM特异性IgG1水平升高、肺组织H&E染色显示血管周围炎症加剧、Th2细胞(IL-5+IL-13+)在引流淋巴结(dLNs)中增多,表明IL-17D抑制2型免疫应答中发挥重要作用。

2.IL-17DHDM诱导的过敏性哮喘中发挥保护性作用。

(A) 过敏性哮喘模型构建示意图。Il17d-/-WT小鼠在指定日期被HDM1×PBS致敏并再次挑战,于第14天收集肺组织、支气管肺泡灌洗液(BALF)和血清进行流式细胞术和ELISA分析。

(B) 14天肺中CD45+细胞总数和嗜酸性粒细胞数(WTn=5Il17d-/-n=7)。

(C) 14天支气管肺泡灌洗液中CD45+细胞总数和嗜酸性粒细胞数(WTn=5Il17d-/-n=7)。

(D) 血清中HDM特异性IgG1水平(纵轴为450 nm吸光度,横轴为血清稀释梯度;WTn=3Il17d-/-n=4)。

(E) 左:WTIl17d-/-小鼠肺组织的代表性H&E染色图像;右:H&E评分统计(WTn=6Il17d-/-n=4)。

 

3)纤毛细胞来源的IL-17D是限制HDM诱导哮喘反应的关键

通过条件性敲除Foxj1tm1.1(cre/ERT2/GFP)小鼠中的Il17d,研究者发现,仅在纤毛细胞中敲除Il17d就足以导致HDM诱导的过敏反应加剧,表现为肺内总免疫细胞和嗜酸性粒细胞浸润增加,血清IgG1升高。证明纤毛细胞是IL-17D的功能性来源。

3:纤毛细胞源性IL-17D在过敏性哮喘中发挥保护作用。

A)他莫昔芬处理后,Il17dfl/flIl17dfl/flFoxJ1-Cre小鼠肺组织中Il17d mRNA的实时定量PCR分析(Il17df/fn=3Il17df/fFoxJ1-Cren=4)。

B)稳态下Il17df/fIl17df/fFoxJ1-Cre小鼠肺组织中总免疫细胞数量(n=6每组)。

C)稳态下两组小鼠肺组织中经典单核细胞(CL Mono)、肺泡巨噬细胞(AMs)、间质巨噬细胞(IMs)、单核细胞源性树突细胞(moDCs)和T细胞数量(n=6每组)。

DFoxJ1-ERT2cre小鼠过敏性哮喘模型构建示意图。Il17df/fIl17df/fFoxJ1-Cre小鼠在指定时间点接受他莫昔芬(蓝色箭头)和屋尘螨(HDM,橙色箭头)处理,于第14天分析。

E)第14天两组小鼠肺组织中CD45+总细胞及嗜酸性粒细胞数量。

F)第14天血清HDM特异性IgG1水平。

 

4CD93主要在肺部单核细胞和招募的巨噬细胞中表达

研究发现,CD93主要在肺部的单核细胞和招募的巨噬细胞(包括间质巨噬细胞和肺泡巨噬细胞)中表达。在HDM模型中,CD93的表达不仅在单核细胞上增加,还在其衍生的巨噬细胞上显著上调。这表明CD93+单核细胞及其衍生细胞在过敏反应中起重要作用。

4CD93在经典单核细胞(CL Mono)及其分化后代中的表达。

A)稳态(上图)或HDM模型第14天(下图)时,Cd93-/-WT小鼠肺组织中CD45+细胞的CD93流式细胞术染色。

BHDM模型第14天时,Cd93-/-(左)和WT小鼠(右)肺中CL Mono、肺泡巨噬细胞(AMs)、间质巨噬细胞(IMs)和单核细胞源性树突状细胞(moDCs)的CD93流式染色。

CHDM模型第14WT小鼠肺中CD93+髓系细胞、粒细胞及淋巴细胞的平均数量(n=6)。

D100μg HDM免疫后第0天和第3天,WT小鼠肺中AMsIMsCL MonomoDCs的数量。

E)小鼠肺中CD93+ AMsIMsCL MonomoDCs的饼图分析(第0天为基线,第3天为单次100 μg HDM免疫后,第9天和第14天为HDM模型)。

FHDM模型第14天时,WTCcr2RFP/RFP小鼠肺中CD45+细胞及嗜酸性粒细胞数量。

G)左图:HDM模型第14WTCcr2RFP/RFP小鼠AMsCD93表面染色(FMO为未染色对照);右图:两组小鼠肺中CD93+ AMs数量。

 

5)单核细胞和巨噬细胞中的CD93HDM诱导的过敏性哮喘中发挥保护作用

HDM模型中,Cd93条件性敲除小鼠(Cd93f/f×Lyz2-Cre)表现出更严重的过敏反应,包括肺部和BALF中免疫细胞浸润增加,以及血清中HDM特异性IgG1水平升高。这表明CD93在单核细胞和巨噬细胞中对过敏性哮喘具有保护作用。

5:单核细胞和巨噬细胞中Cd93缺失小鼠对HDM诱导的哮喘易感性增强

AHDM模型第14天时,Cd93f/fCd93f/fLyz2-Cre小鼠肺组织中CD93+经典单核细胞(CL Mono)、肺泡巨噬细胞(AMs)、间质巨噬细胞(IMs)及单核细胞源性树突状细胞(moDCs)比例。

B)稳态条件下,Cd93f/fCd93f/fLyz2-Cre小鼠肺组织中总免疫细胞数量(左)及CL MonoAMsIMsmoDCs比例(右)。

C)稳态条件下,Cd93f/fCd93f/fVav1-Cre小鼠肺组织中总免疫细胞数量(左)及上述细胞亚群比例(右)。

DHDM模型第14天时,两组小鼠肺组织中CD45+细胞及嗜酸性粒细胞数量。

E)同期支气管肺泡灌洗液(BALF)中CD45+细胞及嗜酸性粒细胞数量。

F)左:两组小鼠肺组织H&E染色代表性图像;右:H&E炎症评分统计。

G)血清HDM特异性IgG1水平。

HHDM模型第14天血清总IgE吸光度值。

 

6IL-17D通过抑制CLMono招募以减轻过敏反应

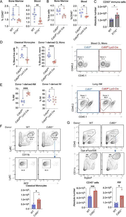
研究发现,IL-17D能够直接作用于单核细胞,下调与细胞迁移相关的基因,包括Ccr6Smart-seq2分析揭示,在HDM模型中,Il17d-/-Cd93-/-小鼠的单核细胞中Ccr6表达增加,导致这些细胞更容易迁移到肺部,从而加剧过敏反应。此外,通过混合骨髓移植和单核细胞转移实验,研究者进一步证实了IL-17D/CD93轴在抑制单核细胞招募中的关键作用。

6IL-17DCD93抑制CL单核细胞向炎症肺部的招募。

(A) HDM模型第14天,WTIl17d-/-小鼠骨髓(左侧)和血液(右侧)中总CD45+细胞的CL单核细胞频率。

(B) HDM模型第14天,Cd93f/fCd93f/fLyz2-Cre小鼠骨髓中总活细胞(左侧)和血液中总CD45+细胞(右侧)的CL单核细胞频率。

(C) HDM模型第14天,WTIl17d-/-小鼠肺部的总CD93+免疫细胞数。

(D) 左侧:血液总活细胞中CL单核细胞的频率以及供体1来源的CL单核细胞在总血液CL单核细胞中的频率;右侧:供体1来源的CL单核细胞的代表性流式细胞术图像。

(E) 左侧:分别靶向总肺AMsIMs的供体1来源的AMsIMs的频率。右侧:供体1来源的AMs的代表性流式细胞术图像。

(F) 上方:受体小鼠肺组织中CL单核细胞的流式细胞术分选;下方:统计分析。

(G) 上方:受体小鼠肺组织中总CD45+细胞和AMs的流式细胞术分选;下方:统计分析。

 

7IL-17D调控经典单核细胞(CL Mono)中CCR6表达

AWT小鼠CL Mono未刺激组(紫色)与IL-17D刺激的Cd93-/- CL Mono组(蓝色)高表达基因的GO通路富集分析。列出P<0.05的前50条通路,圆圈大小代表关联基因数量。

B)火山图展示WTCd93-/-小鼠CL MonoIL-17D刺激(1 μg/ml15小时)前后的差异表达基因(DEGs),未刺激组作为阴性对照(NC)。

CWT小鼠CL MonoIL-17D刺激后Ccr6的表达变化(n=3)。

DWTCd93-/-小鼠CL MonoIL-17DCcr6表达的调控作用(n=4-5)。

ECd93f/fCd93f/f Lyz2-Cre小鼠血液中CCR6+ CL Mono比例(n=3 vs. n=5)。

FHDM模型第14天,WTIl17d-/-小鼠血液CL MonoCCR6平均荧光强度(MFI)。

G)静息状态与HDM14天小鼠肺组织中Ccl20的实时PCR分析。

 

结论和启示

本研究通过揭示IL-17D在过敏性哮喘中的作用机制,为开发新的治疗策略提供了理论基础。Smart-seq2技术在本研究中发挥了重要作用,通过单细胞水平的基因表达分析,为理解IL-17D的功能提供了关键支持。未来的研究可以进一步探索IL-17D/CD93轴在其他肺部疾病中的作用,并利用Smart-seq2技术深入分析相关细胞类型的基因表达谱,为疾病治疗提供新的靶点。

参考文献:

Yuan L, Huang J, Chen J, Xie T, Wang G, Xie B, Qin L, Chen Y, Zhong X, Zhao Z, Peng Z, Wang X, Xu M, Ge J, Wang X, Dong C. Ciliated cell-derived IL-17D restrains allergic asthma through controlling monocyte recruitment. J Exp Med. 2025 Oct 6;222(10) doi: 10.1084/jem.20242328.